付临门pos机刷卡会不到账吗?
付临门pos机刷卡会不到账吗?
付临门的pos机刷卡会不到账吗?肯定不会,为什么呢?因为他是一清机,有中国人民银行颁发的支付牌照,有钱款压在中国人民银行,直接通过银联进行结算,不会通过任何其他的公司,所以钱款非常安全。如果没有立马到账,那么问题就在于T+1到账或者是D+1到账,再或者缓冲等。钱款会百分百到账。

那为什么有的付临门pos机没到账呢?
在付临门总部官方客服中心,偶尔会收到付临门pos机不到账找谁这样的咨询。对于这个问题,付临门小编认为,付临门pos机不到账的原因是多样化的,除了排除商户信息提供错误、延迟清算、T1结算遇见节假日等常规情况外,如若出现以下问题,你需提高警惕:
1、骗子销售,绑定的银行卡被人掉包
支付行业多年经验总结得出,钱款不到账,你可能遇到骗子销售。付临门pos机不到账找谁?通常情况下,商户办理pos机时会绑定机主的银行卡,当遇到骗子销售这张卡会变成骗子的银行卡。每一位商户在办理入户时都要各位谨慎小心,财产安全无小事。付临门的pos机为一清机,资金肯定到账,如果遇到真的不到账的问题,那么肯定就是你绑定的银行卡被别人掉包了。
2、遇到二清机,骗子通过改装pos机达到骗人的目的
通常我们刷卡后,资金需通过银联结算系统由具有央行颁发的支付许可证的第三方支付企业将资金清算给pos机绑定的银行卡,此时没有获得支付牌照的企业链接一清公司通道的称为二清机构,这部分资金没有央行监管,资金安全没有保障。付临门2011年即获得央行颁发的支付牌照,2016年成功续牌。所以如果付临门的pos机没有到账,可能他们的机子被专门的诈骗团伙进行了改装,其实改装之后的机子就不是付临门额的产品了。
应该如何防止遇到骗子售卖假的付临门pos机
案例:那些自称是公司总部、信用卡中心的客服电话,我们也无从得知是真是假,但是此类pos机带来的危害,大家都是有目共睹的,今年9月份市民王先生就曾向媒体讲述了自己的遭遇,王先生称自己通过电话推销办理了一台pos机,但是机器收到以后,刷卡扣除的费率并不是一开始在电话里面承诺的0.38,再打电话过去,就已经没人接听,根据机器上面的400热线拨打过去,谁知得到的答案竟是:不是该公司产品!
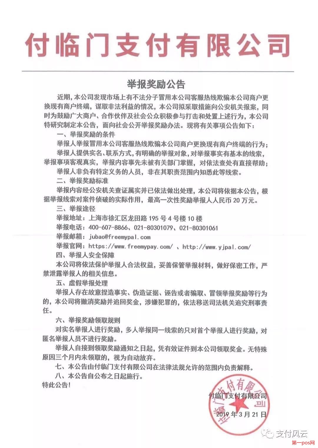
目前拉卡拉、付临门等多家支付公司针对此类事件都已下发紧急通知和声明!请各位用户提高警惕,以免遭受资金损失。不仅如此,为了有效打击这些“电销分子”,付临门支付有限公司发布了一则“举报奖励公告”,最高一次性奖励举报人20万元!


转载请带上网址:http://www.pos-diy.com/wenda/311.html
- 上一篇:怎么知道刷卡机安不安全?
- 下一篇:拉卡拉pos机可以养卡不?